| Issuing Agency: | Malawi Revenue Authority | 
| Incumbent Office Name: | Malawi Revenue Authority | 
| Address: | Head Office | 
| Malawi Revenue Authority | |
| Private Bag 247 | |
| Msonkho House | |
| Phone: | 0888345735 | 
| Fax | (265) 01 822 302 | 
| ckawalewale@Malawi Revenue Authority.mw | |
| website | www.mra.mw | 
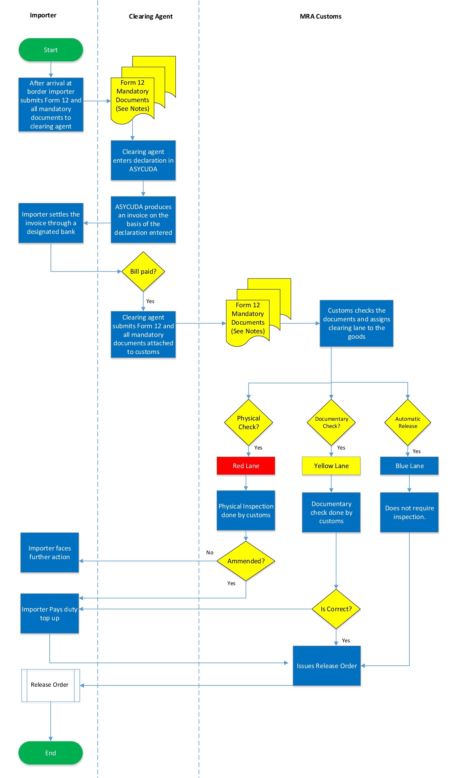
DECLARATION OF GOODS AT THE BORDER
| Procedure steps | Description | Required Document | 
| 1 | Arrives at the border the Importer submits Form 12 and all mandatory documents | |
| 2 | Clearing Agent enters the declaration in ASYCUDA | |
| 3 | ASYCUDA produces an invoice on the basis of the declaration entered | |
| 4 | Importer settles the invoice through a designated bank | |
| 5 | Clearing agent submits Form 12 and all mandatory documents attached to Customs | |
| 6 | Customs checks the documents and assigns clearing lane to the goods | |
| 6.1 | If after the assessment of the document Customs officer can require a physical inspection (Red lane). | |
| 6.2 | If the Custom want to perform a documentary inspection (Yellow lane). | |
| 6.3 | Automatic Clearance, no Inspection required (Blue lane). | |
| 7 | Amendment of physical inspection | |
| 7.1 | If the physical inspection finds serious regulations, further action is required ( impounding, seizure) | |
| 7.2 | If physical inspection is correct the importer pays duty top up | |
| 8 | Documentary check | |
| 8.1 | If documentary check is in correct the Importer pays duty top up | |
| 8.2 | If documentary check is correct MRA issues release order | |
| 9 | Importer receives Release Order | 
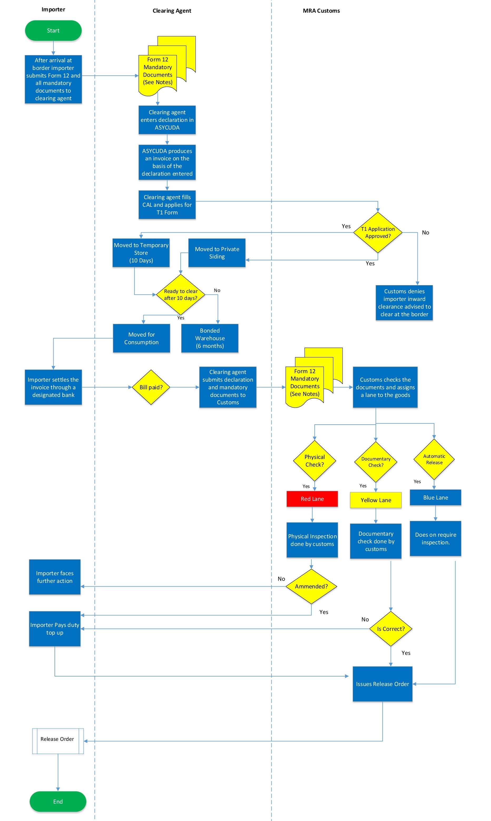
DECLARATION OF GOODS INLAND
| Procedure steps | Description | Required Document | 
| 1 | After arrives at the border the Importer submits Form 12 and all mandatory documents to the Clearing Agent | |
| 2 | Clearing Agent enters the declaration in ASYCUDA | |
| 3 | ASYCUDA produces an invoice on the basis of the declaration entered | |
| 4 | Clearing agent fills CAL and applies for T1 Form | |
| 5 | T1 application approval | |
| 5.1 | If MRA customs denies Importer inward clearance adviced to clear at the order | |
| 5.2 | If T1 application is approved the goods are moved to Temporary store for 10 days or | |
| 5.3 | If T1 application is approved the goods are moved to Private siding | |
| 6 | Goods ready to clear | |
| 6.1 | If goods are not ready to clear they are moved to Bonded Warehouse for 6 months | |
| 6.2 | If ready to clear they are moved for consumption | |
| 7 | Importer settles the invoice through a designated bank | |
| 8 | See steps 6-9 from procedure above | 
PROCESS MAP
DECLARATION OF GOODS AT THE BORDER

DECLARATION OF GOODS INLAND

                            Forms                        
                        | # | Title | Description | Issued By | File | 
|---|---|---|---|---|
| 1 | Form 12 - Customs Declaration Form | Form 12 - Customs Declaration Form | Malawi Revenue Authority | |
| 2 | Application for Simplified Trade Regime Form | Application for Simplified Trade Regime Form | Malawi Revenue Authority | |
| 3 | Form 19- Declaration of Value | Declaration of Value | Malawi Revenue Authority | |
| 4 | Malawi-Botswana Declaration of Goods | Malawi-Botswana Declaration of Goods under Customs and Excise Act | Malawi Revenue Authority | |
| 5 | Malawi-Mozambique Declaration of Goods | Malawi-Mozambique Declaration of Goods under Customs and Excise | Malawi Revenue Authority | |
| 6 | Temporary Import Permit | Temporary Import Permit MRA | Malawi Revenue Authority | |
| 7 | Form P140 | Postal Package - Advice of Customs Charges | Malawi Revenue Authority | |
| 8 | Form 1 - Report Order | Vehicle Declaration and Report Order | Malawi Revenue Authority | |
| 9 | COMESA Certicate of Origin | COMESA Certicate of Origin MCCCI | Malawi Investment and Trade Centre | 
                            Measures                        
                        | # | Name | Description | Measure Type | Agency | Comments | Legal Document | Validity To | Measure Class | 
|---|---|---|---|---|---|---|---|---|
| 1 | Import declaration in relation to goods for clearance | Consignments coming into Malawi require the following documents: packing list, waybills/airbills, consignment notes and invoice. | Declaration | Malawi Revenue Authority | Control of imports and assessment of duty | Customs and Excise Act(42:01) | 9999-12-31 | Good | 
| 2 | Declaration requirement in relation to imports using entry into a Private Siding | Consignment coming into Malawi by Rail, for entry into a Private Siding requires the following documents: Invoices, Waybills, Delivery Notes, and Advice Notes. | Declaration | Malawi Revenue Authority | Control of imports by rail for entry into a Private Siding | Customs and Excise Act(42:01) | 9999-12-31 | Good | 
| 3 | Entry requirement for imported goods for consumption | Non-merchandise imports in baggage accompanied by traveler require Invoices | Declaration | Malawi Revenue Authority | Non-merchandise imports in baggage accompanied by traveler require Invoices under Regulation 26 (Customs and Excise Act) | Customs and Excise Act(42:01) | 9999-12-31 | Good | 
| 4 | Entry of goods for consumption under industrial rebate | Materials approved under the Eighth Schedule of the Customs and Excise Act for manufacture under Industrial Rebate Scheme. See guide to Import and Export. | Declaration | Malawi Revenue Authority | Goods to be used for manufacturing purposes only | Customs and Excise Act(42:01) | 9999-12-12 | Good | 
| 5 | Entry of goods for consumption whose customs value is below K500,000.00 | Merchandise of a Customs Value below K500,000.00 | Declaration | Malawi Revenue Authority | Trade Facilitation - fast clearance of goods and reduction of costs of doing business | Customs and Excise Act(42:01) | 9999-12-31 | Good | 
| 6 | Entry of temporary imported goods | Goods imported temporarily for re-exportation | Declaration | Malawi Revenue Authority | Control of temporary imports and security of revenue | Customs and Excise Act(42:01) | 9999-12-31 | Good | 
| 7 | Entry of goods for use as stores in vessels, or aircraft | Goods used as stores in aircrafts or vessels | Declaration | Malawi Revenue Authority | Control of goods consumed in aircrafts or vessels | Customs and Excise Act(42:01) | 9999-12-31 | Good | 
| 8 | Goods imported by Post | All goods imported by Post | Declaration | Malawi Revenue Authority | Control of goods imported through Post | Customs and Excise Act(42:01) | 9999-12-31 | Good | 
| 9 | Cargo imported through Airfreight licencees | All goods imported through Airfrieght licencees | Declaration | Malawi Revenue Authority | Control of goods imported through Airfreight licencees, Assessment of duty | Customs and Excise Act(42:01) | 9999-12-31 | Good | 
| 10 | Entry of goods into a Bonded warehouse | All goods allowed entry under the law for depositing into a Bonded warehouse | Declaration | Malawi Revenue Authority | Control of goods entered into a Bonded warehosue Goods deposited in a Bonded Warehouse f have to be cleared within 180 days. - Goods may be removed from the warehouse for home consumption, re-warehousing and export. | Customs and Excise Act(42:01) | 9999-12-31 | Good | 
| 11 | Entry of goods for exportation | All goods exported from open stock, bonded warehouse, temporary store except minor exports | Declaration | Malawi Revenue Authority | Control of goods entered for exportation | Customs and Excise Act(42:01) | 9999-12-31 | Good | 
| 12 | Declaration of value of imported goods | Declarartion of value of goods at importation to be declared to Customs | Declaration | Malawi Revenue Authority | For trade statistics and safeguarding of revenue | Customs and Excise Act(42:01) | 9999-12-31 | Good | 
| 13 | Certification of the origin of imported goods | Persons importing goods to deliver certificate of origin in respect of such goods | Declaration | Malawi Revenue Authority | To ascertain origin of the goods for preferential treatment | Customs and Excise Act(42:01) | 9999-12-31 | Good | 
                        Step-by-Step Guide                    
                    | # | Process name | Process short name | Activity | 
|---|
        Have you found this information useful ?
Please share your feedback below and help us improve our content.
            
                
            
        
    
    Please share your feedback below and help us improve our content.