| Issuing Agency: | Ministry of Industry, Trade and Tourism |
| Incumbent Office Name: | Ministry of Industry, Trade and Tourism |
| Address: |
Ministry of Industry, Trade and Tourism P.O. Box 30366 City Centre Lilongwe Malawi |
| Fax: | +265 (0) 1 770 680 |
| Email: | malawi.tradeportal@moit.gov.mw / mtp@moit.gov.mw |
| Website: | http://www.moit.gov.mw |
| Phone: | +265 (0) 1775 618 |
| Procedure Step | Description |
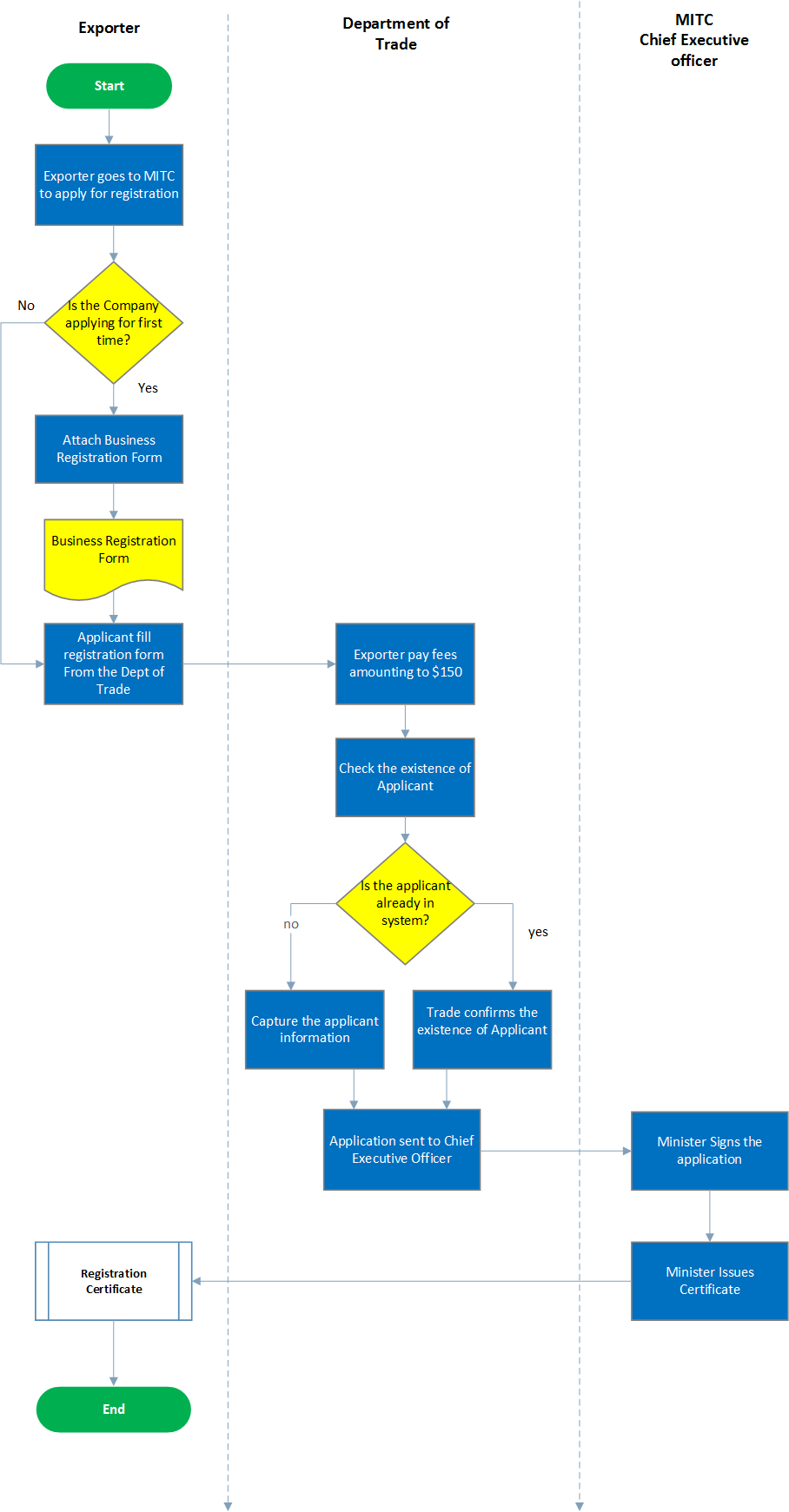
| 1 | An exporter should go to the Malawi Investment and Trade Centre (MITC) Chief Executive Officer. |
| 2 | If a company applying for the first time, a Business Registration Form should be attached. |
| 3 | The applicant is given a registration form at the Department of Trade, which the Applicant must fill. |
| 4 | The exporter will then be directed to the Accounts office where the exporter will pay fees amounting to $150. |
| 5 | The Department of trade will then cross check if the Applicant is already in the system or should have a new entry to avoid duplications. |
| 6 | The application is sent to the Chief Executive Officer to be signed. |
| 7 | The exporter can collect a certificate after five days. |
| 8 | Copies of letters are sent to Reserve Bank of Malawi, Malawi revenue Authority, Ministry of Industry, Trade and Tourism and the Applicant notifying the issuance of the certificate, |
Process Map

Forms
| # | Title | Description | Issued By | File |
|---|---|---|---|---|
| 1 | Export Incentive Application for Registration As an Exporter of Products of Malawi Form | Export Incentive Application for Registration As an Exporter of Products of Malawi Form | Malawi Investment and Trade Centre |
Measures
| # | Name | Description | Measure Type | Agency | Comments | Legal Document | Validity To | Measure Class |
|---|---|---|---|---|---|---|---|---|
| 1 | Export Incentives- registration requirement | An exporter requires a certificate of registration to benefit incentives. | Export Registration requirements | Malawi Investment and Trade Centre | The Council has the right of recalling an enterprise to probe more information for the benefit and consideration of the application. | Export Incentives Act (39:04) | 9999-12-31 | Good |
Have you found this information useful ?
Please share your feedback below and help us improve our content.
Please share your feedback below and help us improve our content.